Advanced Science|梁平教授团队/蒋晨阳教授团队合作发现了缝隙连接蛋白43缺陷通过脯氨酸代谢重编程导致室性心律失常发生
室性心律失常(ventricular arrhythmia, VA)是起源于心室的心律紊乱,其临床表现多样:部分患者无明显症状,部分可出现心悸、黑曚,严重者甚至发生心源性猝死(sudden cardiac death, SCD)。既往研究表明,缝隙连接蛋白43(connexin43, Cx43)表达下降是VA的发生机制之一,主要关注点在于缝隙连接重构导致的折返和电不稳定。然而,Cx43分子独立于缝隙通道功能的具体作用及其致心律失常机制至今未明。
2026年1月31日,浙江大学转化医学研究院/医学院附属第一医院梁平教授团队联合浙江大学医学院附属邵逸夫医院蒋晨阳教授团队在Advanced Science杂志在线发表题为“Connexin43 Deficiency Leads to Ventricular Arrhythmias by Reprogramming Proline Metabolism”的研究论文,系统阐述了Cx43缺陷相关VA的分子机制,并提出了潜在的治疗新策略。

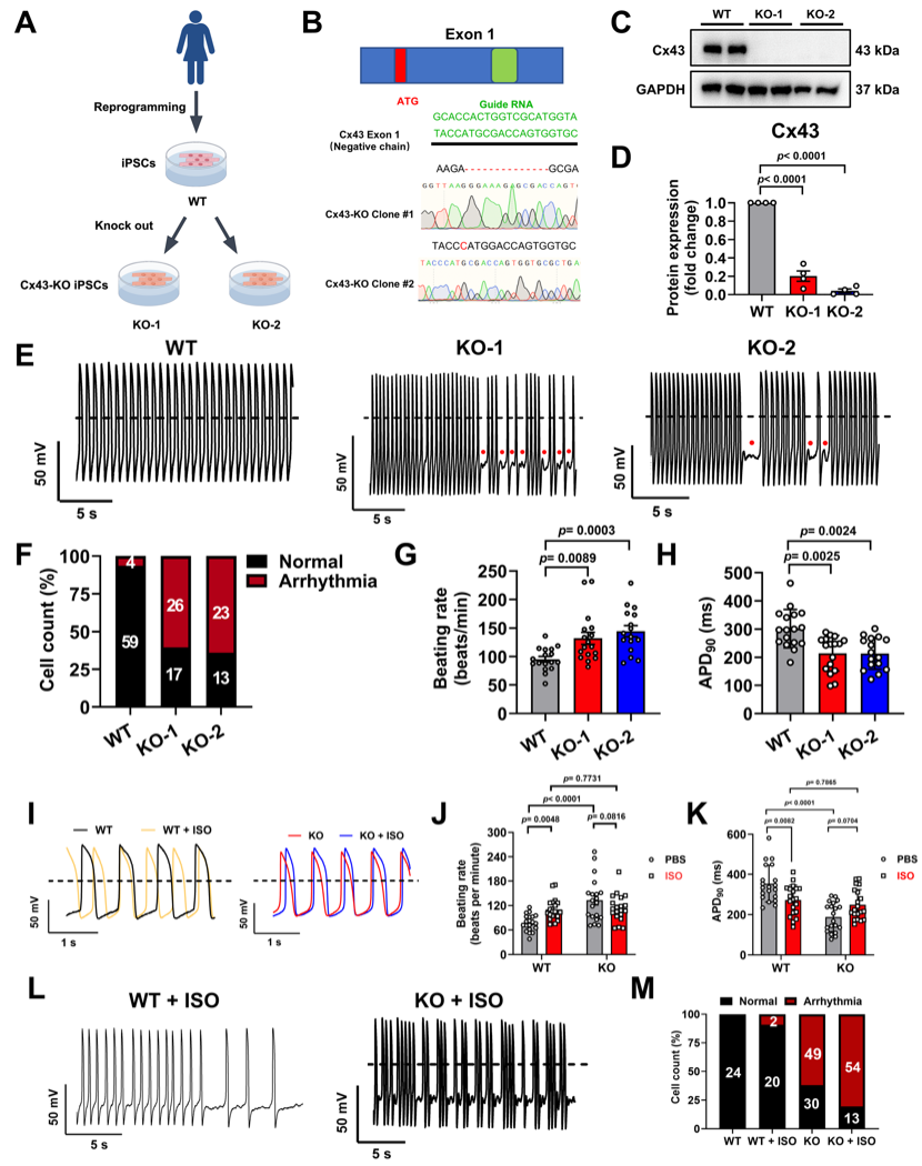
研究团队应用CRISPR/Cas9基因组编辑技术构建了两株不同克隆的Cx43敲除(Cx43 knockout, Cx43-KO)的诱导多能干细胞(induced pluripotent stem cells, iPSCs)系,并通过心肌定向分化技术获得相应的iPSC来源心肌细胞(iPSC-derived cardiomyocytes, iPSC-CMs)。系统性电生理分析发现,Cx43敲除可造成心动过速、动作电位时程(action potential duration, APD)缩短、以及心律失常等电生理表型,这些异常表型在β肾上腺素能刺激条件下显著加剧。

Cx43敲除可导致iPSC-CMs出现心律失常并伴有异常动作电位特征
为深入探究Cx43缺陷导致VA的分子机制,研究团队对野生型(WT)和Cx43-KO的iPSC-CMs进行了转录组与代谢组测序。转录组GO分析显示,差异表达基因(differentially expressed genes, DEGs)在线粒体相关条目中呈正向富集;KEGG分析进一步提示,上调的DEGs在“氧化磷酸化(OXPHOS)”、“活性氧(ROS)生成”及“脯氨酸与精氨酸代谢” 通路中显著富集;GSEA分析也表明脯氨酸代谢相关基因的mRNA表达水平显著升高。代谢组学分析发现,Cx43-KO iPSC-CMs中绝大多数代谢产物水平显著降低,其中含量最丰富的差异代谢物——L-脯氨酸(L-Proline)和反式-4-羟基-L-脯氨酸(Trans-4-Hydroxy-L-Proline)亦明显下降;代谢通路富集分析进一步揭示,差异代谢产物主要富集于精氨酸和脯氨酸代谢途径。
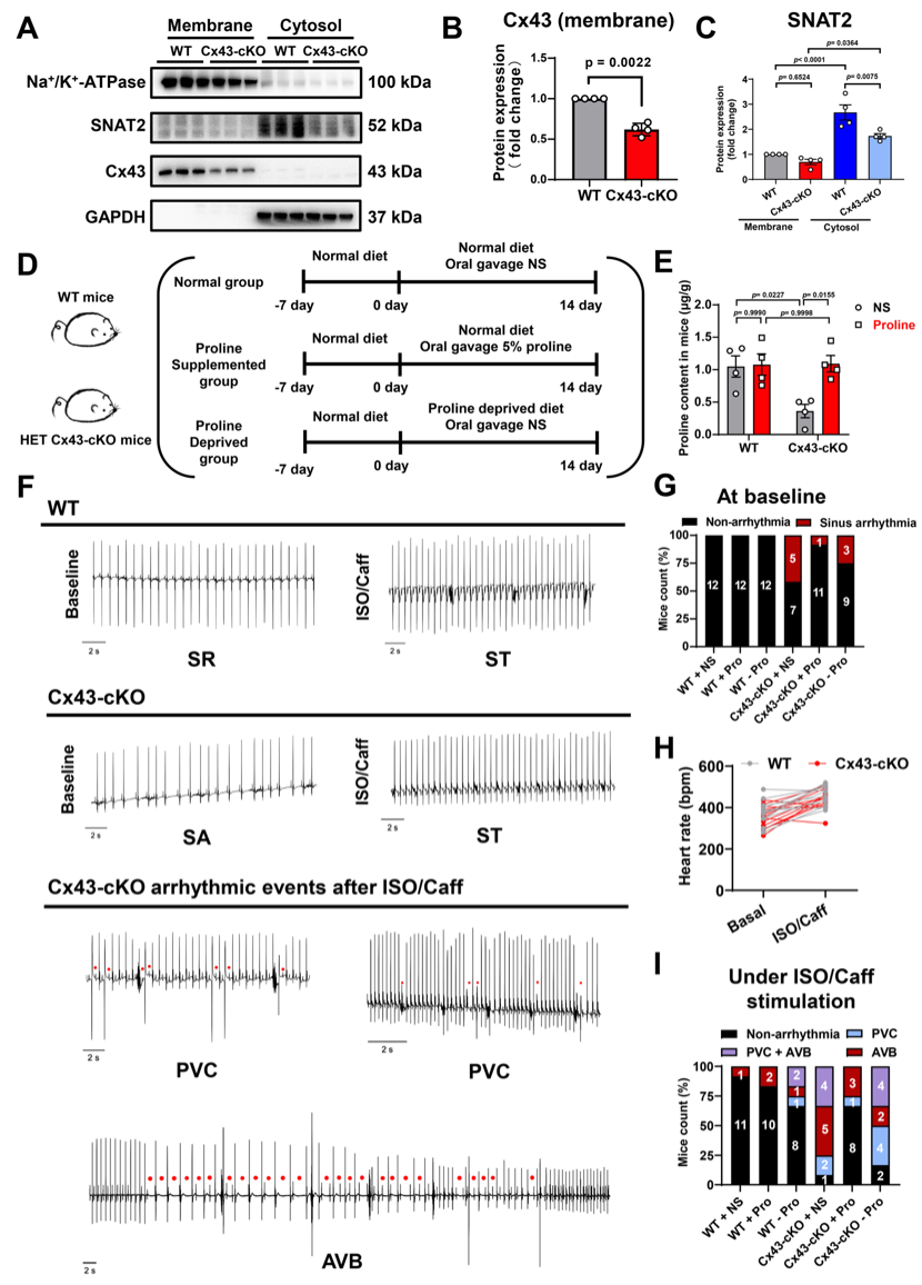
机制研究表明,心肌细胞内Cx43与钠依赖性中性氨基酸转运蛋白SNAT2存在相互作用。Cx43缺陷可下调SNAT2的表达水平,导致脯氨酸向心肌细胞的转运减少,从而引发脯氨酸代谢功能障碍。这一代谢紊乱最终会引起线粒体动力学失衡和氧化应激。具体而言,一方面,脯氨酸代谢异常无法满足加速心率状态下的额外能量需求,并削弱了细胞对氧化应激的耐受能力,进而损害线粒体动力学与功能;另一方面,过度氧化应激会破坏钙稳态,最终促使心律失常发生。
研究团队进一步构建了心脏特异性敲除Cx43(Cx43-cKO)的小鼠模型,实验结果表明,Cx43缺陷可引起心室组织中SNAT2蛋白表达下降、脯氨酸含量降低,并增加小鼠在交感神经刺激下发生VA的易感性。值得注意的是,通过灌胃补充脯氨酸可有效抑制Cx43-cKO小鼠的VA发生;反之,采用脯氨酸剥夺饮食则会进一步增加其VA发生率。

脯氨酸补充有效改善Cx43-cKO小鼠的脯氨酸代谢障碍,从而抑制应激诱导的VA发生
综上所述,本研究首次揭示Cx43缺陷可通过SNAT2介导的脯氨酸代谢重编程促进室性心律失常形成,且该过程不依赖于折返机制。上述结果表明,Cx43–SNAT2–ROS信号通路在维持正常心律中具有重要作用,靶向脯氨酸代谢为治疗Cx43缺陷相关室性心律失常提供了新的潜在策略。

工作模式图
浙江大学医学院附属邵逸夫医院心内科应航鹰主治医师和浙江大学转化医学研究院范航平博士为本文共同第一作者。浙江大学转化医学研究院/浙江大学医学院附属第一医院梁平教授和浙江大学医学院附属邵逸夫医院心内科蒋晨阳教授为本文共同通讯作者。此外,本研究还得到以下专家的指导和支持:浙江大学医学院附属邵逸夫医院心内科王云鹤主治医师、蒋汝红主任医师、蔡东升主治医师、程晖主治医师,浙江大学医学院附属邵逸夫医院生殖医学中心王昊副主任医师,以及中国医学科学院阜外医院聂宇教授。


